@ K e Q i n
✍️笔记
学院
耕地
福房
初级
中级
高级
教育
洗澡
精神教育
特别教育
使命者养成
📽️视频
圣经故事和电影
云歌漫画
课前带领
10min吗哪
🎶赞美
bb赞美MP4
荣耀赞美
bb赞美MP3
纯音乐
📑受印
考试
整理
其他整理
真圣新整理
😉其他
新闻时事
热点新闻
今日信息
百宝箱
导航站
图库
打卡
留言板
作者板块
作者介绍
足迹
归档
正在阅读: 启示录绪论
封面图加载中
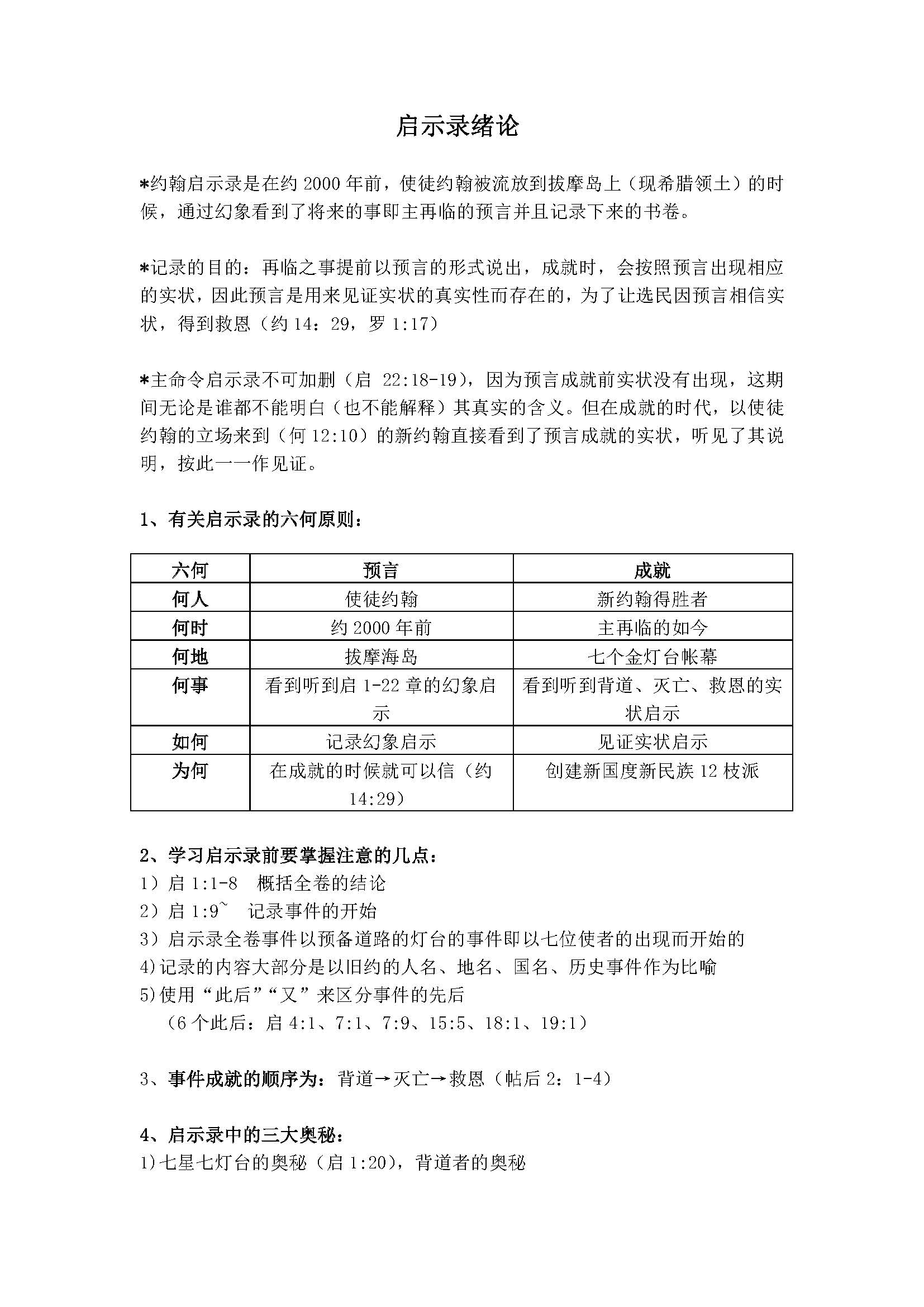
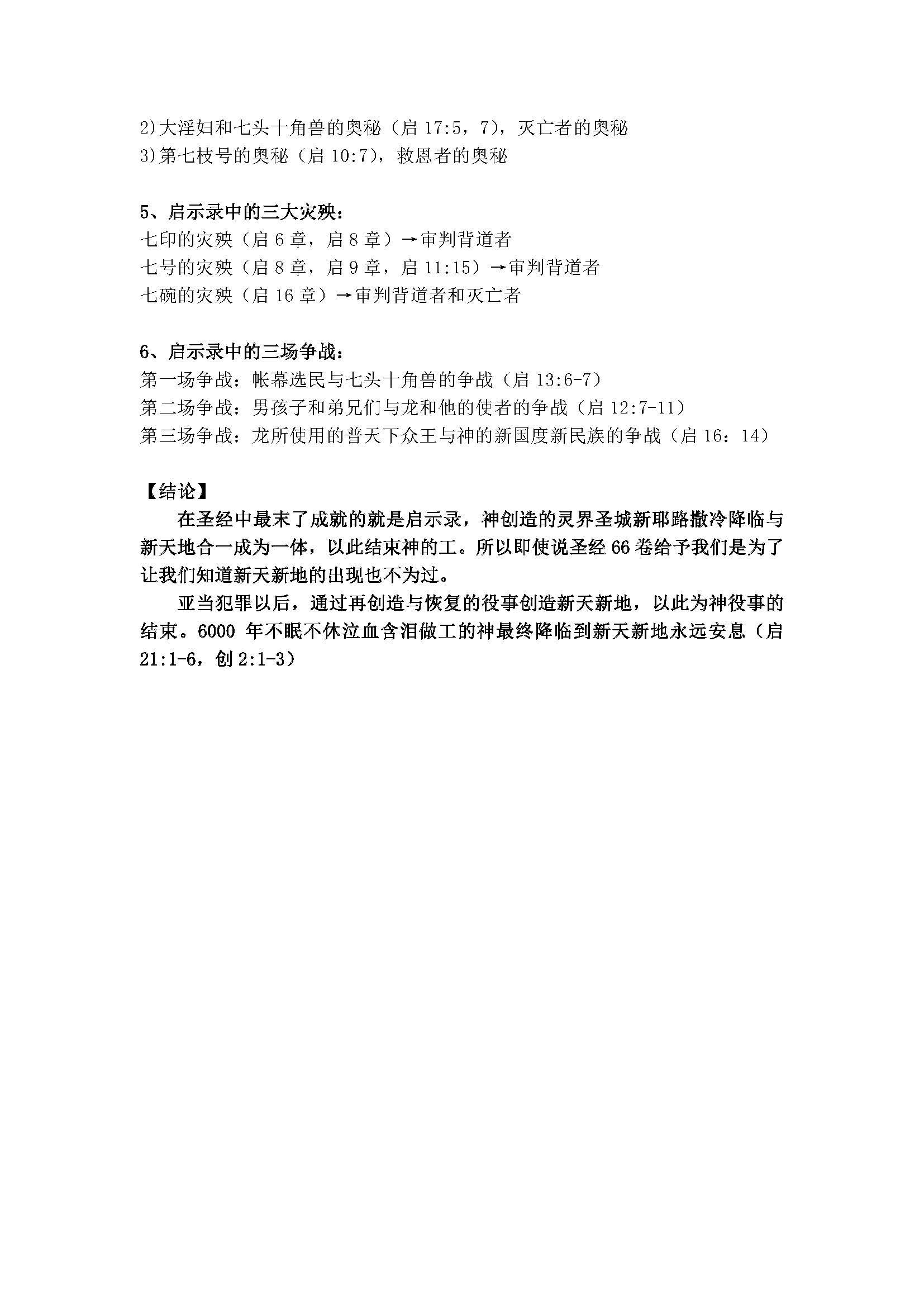
启示录绪论
高级
高级
启示录绪论-1-a
本文作者
恪勤
文章发布日期
2025-09-27 14:09
热度
2
作者心情
不喜不悲
本文共计
预计阅读
启示录绪论-1-a
启示录绪论-1-b
启示录绪论-2-1-a
启示录绪论-2-1-b
启示录绪论-2-2